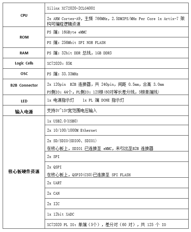
Mind-C-Z7020 简介 mind c z7020 topmind c z7020 bottom 1GB(32位) DDR332MB QSPI Flash16GB eMMCPL侧引出60对差分IO和5根单端IO宽电压供电: 5V~15V温度等级: -40~85°C尺寸: 35mm x 46mm 原理图 && 用户手册 && PCB丝印图 Mind-C-Z7020-SCH.pdf Mind-C-Z7020 User Manual.pdf Mind-C-Z7020 PCB silkscreen.pdf 联系方式 电话: 17071426957(同微信)Email: support@minstru.com 硬件资源 机械尺寸 引脚定义 文档资料 Mind-Dev-Z7020-Liunx文档 10 1-petalinux的环境搭建 2-配置petalinux以实现通过tftp/nfs启动 3-从eMMC启动Linux系统 4-linux系统的上电启动及配置 5-linux的gpio控制 6-linux的i2c外设访问 Mind-Dev-Z7020-Vitis文档 20 1-hello world并固化到QSPI 2-zynq启动流程介绍 3-基于I2C的E2PROM的测试 4-基于I2C的温湿度传感器测试 5-基于I2C的RTC(pcf8563)测试 6-mio/emio测试
Mind-Dev-Z7020-Liunx文档 10 1-petalinux的环境搭建 2-配置petalinux以实现通过tftp/nfs启动 3-从eMMC启动Linux系统 4-linux系统的上电启动及配置 5-linux的gpio控制 6-linux的i2c外设访问
Mind-Dev-Z7020-Vitis文档 20 1-hello world并固化到QSPI 2-zynq启动流程介绍 3-基于I2C的E2PROM的测试 4-基于I2C的温湿度传感器测试 5-基于I2C的RTC(pcf8563)测试 6-mio/emio测试